近日,东鹏0糖特饮商标相关话题引发舆论热议。
对此,东鹏饮料方面表示,该产品严格遵循国家法规(《GB28050-2011预包装食品营养标签通则》)针对“0糖”(无糖)的标准要求。
在健康饮食的潮流席卷之下,“无糖食品”迅速成为市场新宠。但一个新兴品类诞生到规模化发展,不仅需要国家标准的界定,也离不开市场参与者对品牌与产品独立性的维护。

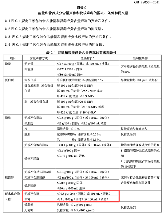
带着消费者的疑问,整点消费查询了由国家卫健委、国家市场监管总局发布的《食品安全国家标准预包装食品营养标签通则》(GB28050-2011)。该国标明确规定:预包装食品中,碳水化合物(糖)含量不超过0.5g/100g(固体)或0.5g/100mL(液体),才能声称“无糖”或“不含糖”。并且,这里的“糖”,包括葡萄糖、果糖等单糖,及蔗糖、麦芽糖、乳糖等双糖的总和。

通过对照营养成分指标来看,东鹏0糖特饮符合国标要求,属于合规0糖产品。

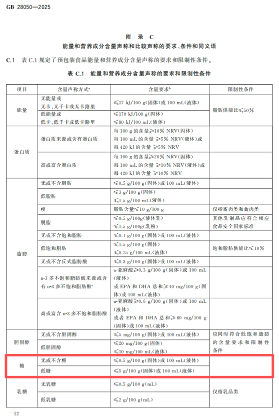
整点消费进一步查阅了将于2027年3月16日正式实施的新版《食品安全国家标准 预包装食品营养标签通则》(GB28050-2025),其中对于“无糖”或“不含糖”声称的要求和限制性条件,并未发生改变。
换而言之,新国标对于“无糖”“不含糖”的定义和指标未发生改变。
对于健康人群来说,适量摄糖不会对身体造成伤害,反而能为身体提供必要的能量。所以,我们需要做的是理性认识糖、科学管控糖,而非谈糖色变。
整点消费注意到,目前在东鹏的旗舰店有全新的瓶装无糖东鹏特饮在售,该产品也符合《GB28050-2011预包装食品营养标签通则》关于“0糖”的标准。

与此同时,在整个快消品行业,关于商标的争议从未断绝。这并非单一的营销考量,而是企业品牌防御的必要手段。毕竟,当下的国内饮品市场,还是有不少“傍名牌”“抄包装”的山寨产品存在,东鹏饮料注册商标,除了彰显产品特性之外,更多的还是希望规避产品被山寨侵权。
免责声明:市场有风险,选择需谨慎!此文仅供参考,不作买卖依据。
猜你喜欢
“无事不扰,有求必应” 深圳持续优化营商环境
iPad中国市场份额大跌 华为再夺中国平板第一 暴增21%
【独家焦点】半场:利雅得胜利3-1多哈国民,科曼双响,德拉克斯勒失点
半导体板块涨3.46% 利扬芯片涨19.99%居首
南源储能与新源智储签署战略合作协议
增强安全支付意识,防范电信网络诈骗
国家开放大学首届新商科创新创业大赛现场赛在北京举办